为贯彻落实习近平总书记关于教育强国建设重要论述,落实立德树人根本任务,不断提升教师教学技能,发挥好课堂教学的人才培养主渠道、主阵地、主战场作用,按照《金年会jinnianhuicom关于发展“教师教学技能提升年”活动的通知》(校发【2023】28号)要求,金年会官网拟开展金年会诚信信誉至上教师教学技能提升年系列专项活动,活动内容如下:
一、活动主题
聚焦课堂教学质量强化教学技能提升
二、活动时间
2023年10月-2024年3月。

![]()
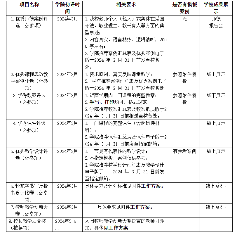
2.活动形式及具体要求
A参与方式:第1-7项,每一项所有老师都要参与,第8项视学校比赛结果确定。
B具体要求:初赛材料及提交(2023年10月、11月、12月、2024年1月、2月、3月期间)
(1)每位老师每月20日前至少提交一项参赛材料或作品(1-7项中任意一项),截止2024年3月10日前,所有参赛材料或作品提交完毕。
(2)所有参赛材料或作品,需按要求或学校的指定模板规范提交,文件名以“老师姓名+参赛项目(可简称)”命名,便于后期统计。
(3)参赛材料或作品,按规定时间发给刘阳老师,邮箱:3257885790@qq.com
复赛材料及涉及展示活动部分
(1)所有参与老师自主报名或随机抽取参与每月一次的集中展示环节,每次展示拟3-6人。展示时间拟定每月第四周周二下午(若特殊情况需要更改时间,将提前通知)。
(2)展示主题、展示内容由老师自定,展示前一天将主题及进行时间报给刘阳老师。
C评审推荐:
2024年3月15日开始,学院将由领导小组推荐评审1-6项活动优秀作品,具体推评细则流程由领导小组讨论确定。
2024年3月26日(周二),由领导小组确定参赛老师,并组织教师教学创新大赛,选拔优秀老师推荐参与校级复赛。
五、各类材料整理及归档
1.各类材料每月以教研室为单位汇总提交。
2.所有活动须有图片、新闻,并及时在网上发布。
3.按规定时间和有关要求及时对接提交各类材料。
金年会诚信信誉至上
2023.10.11