近日,河南省教育厅公布了《2020年大学生创新创业训练计划项目名单》(教高〔2020〕383号),金年会官网共5个项目获批立项,其中国家级1项,省级4项。
获批项目分别为由尹全海教授指导,王晨晨和韩广州主持的《创新文化传播方式下促求青少年群体对河南新郑黄帝文化的传承与弘扬》;郭成磊、卞卡老师指导,张潇予、马振海主持的《博览会对城市的影响——以中国(永城)面粉博览会为例》;王道歆、付亚男老师指导,杨浩、李炅主持的《“一带一路”背景下河南茶叶出口路径研究》;王道歆、付亚男老师指导,王林凡、姬雯倩主持的《基于2A3R模式研究的All-wave微校园创新型应用》。
在今年的项目申报工作中,金年会官网师生克服了新冠疫情的不利影响,通过QQ,微信,腾讯会议等线上会议方式,开展“一对多”的组织动员和“一对一”的指导交流,针对每个项目进行优化和完善。同时加强对往年入选项目进行督促检查,确保已申报项目高质量完成。
大学生创新创业训练计划项目是教育部设立的覆盖面广、影响大的全国性项目,以提高大学生的创新创业素质为着力点,以培养学生创新创业精神为出发点,以服务青年学生成长成才为落脚点,对改革高校人才培养模式,提升现代化创新人才质量,具有非常重要的意义。
近年来,我高度重视大学生实践创新能力培养,大力推动人才培养模式改革,积极创造项目实施条件,加强导师队伍建设,着力营造创新创业文化氛围,不断提升大学生的创新精神、创业意识和创新创业能力,学生参加创新创业实践活动的人数逐年提升。通过开展“大学生创新创业训练计划项目”活动,激发大学生的创新思维和创业热情;同时,加大人才培养过程中实践比重,着力培养综合素质和学习能力、专业能力、实践能力、创新能力、适应能力的高素质应用型创新人才,全面提高人才培养质量。
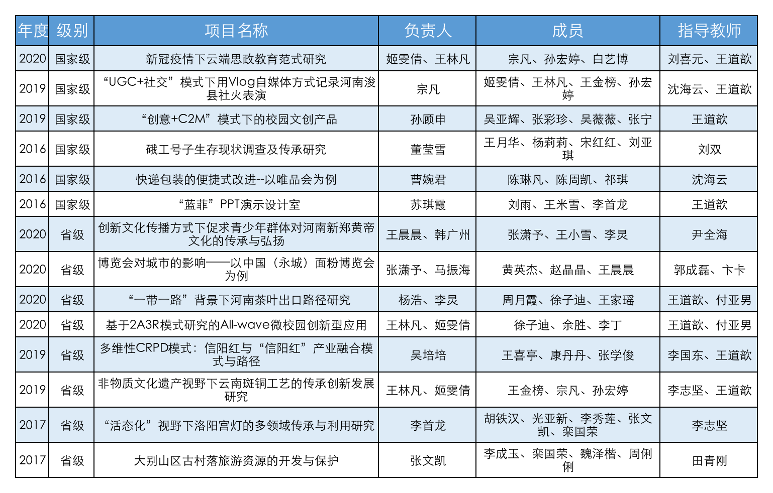
近年来金年会官网获批省级以上创新创业训练计划项目一览表
